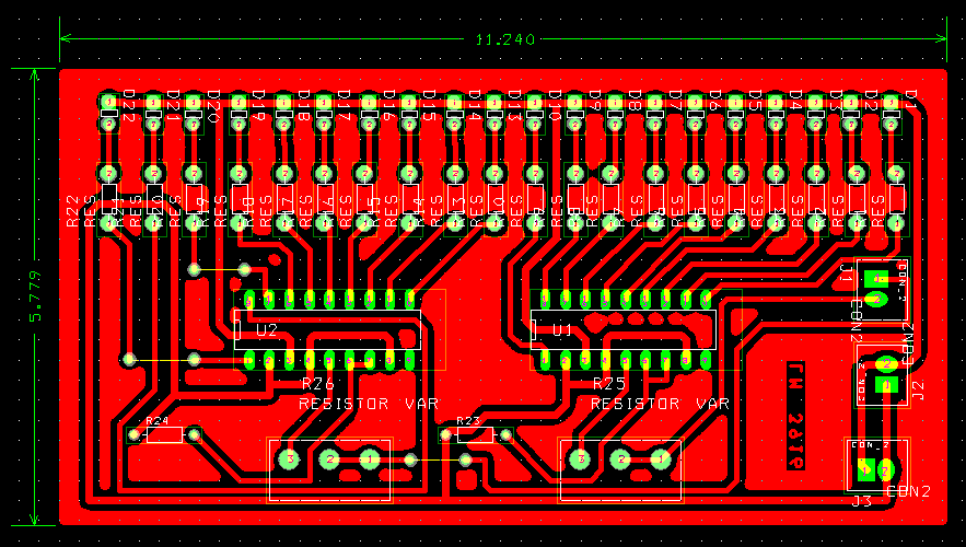
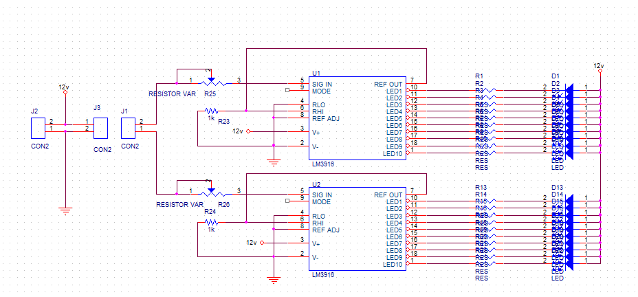
MẠCH NHÁY THEO NHẠC LM 3916 By Thuận Nguyễn - Wednesday, 8 June 2016 - No Comments Download full file phía cuối trang SƠ ĐỒ NGUYÊN LÍ LAYOUT ORACD 3. Ảnh mạch in DOWNLOAD FULL FILE: DOWN LOAD Share This: Facebook Twitter Google+ Pinterest Post Tags: Mạch điện Prevoius Next Thuận Nguyễn Created by dientuvnbit.com Social Links: Rss Facebook Twitter Google+ Linkedin Youtube
No Comment to " MẠCH NHÁY THEO NHẠC LM 3916 "